
Audi A1 Product Presentation Cinema 4D is used to create a head-turning presentation of the next-generation audi.
At the 2010 Geneva International Motor Show, manufacturers from around the world present their newest creations and use everything at their disposal to grab the attention of motor show visitors. To stand out at such an event, a product presentation has to be unique and clearly set itself apart from the competition.
The new Audi A1 is a rather small car but its performance and equipment features are larger than life. The challenge was to showcase this small giant with all it has to offer. The presentation was to revolve around a complex kinetic and media show: The A1 media wall. The wall was to consist of movable sections with integrated boxes, each containing a car. The wall had to be in constant motion and present the viewer with different views of the car and in various, unexpected angles. The presentation had to take place in chapters whose different themes would thoroughly inform the viewers about the new A1.
Because the A1 media wall was actually a huge trade show structure, animations, perspective and angles of view had to be defined in advance so the floating effect of the boxes could be perfectly fine-tuned. The layout of the wall was pre-defined and the animations had to be projected precisely - down to the last pixel - onto the surface of the wall. A test construction of the wall was made so the film could be tested. This also helped answer several questions regarding frame rate, color adjustment and brightness.




The projected film consisted of an introductory sequence, transitions and four chapters covering specific topics. The introduction and transitions were primarily created in After Effects and Cinema 4D was used to create the main topic segments, "Connectivity", "Technology", "Efficiency" and "Customization". Each 3D scenario had to have a unique character and also effectively convey the topic's message.
Technically speaking, the "Connectivity" chapter with its "climbing" cubes was the most difficult to realize because various MoDynamics simulations had to be carefully mixed. To accomplish this, a proprietary XPresso setup was implemented in conjunction with Motion Clips.
Cinema 4D's looping 3D Noise shader came into use for the "Technology" chapter. The looping shader was repeated for this render-intensive sequence and was subsequently composited over the entire length of the sequence.
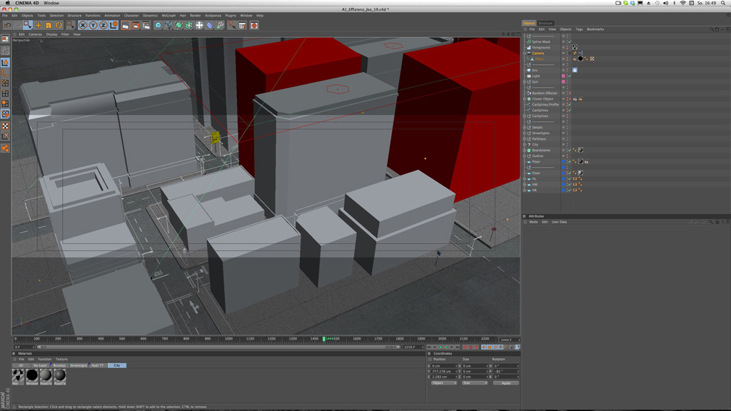
"Efficiency City" was the chapter that posed the most creative challenges because it demanded the right mix between a high level of detail and a clear and concise depiction of events. In order to avoid extreme illumination or coloration in the day to night animation, a modified version of Cinema 4D's sunlight was used to master this unique challenge.
The creation of the "Customization" chapter's sequences was very linear. In addition to a slot machine that was based on a Cloner object, the "wiping away" of the cube took place quickly and simply using Cinema 4D's MoDynamics.

In the final stage of production, all scenes - with their numerous image and object channels - were combined in After Effects in an elaborate compositing process. Thanks to Cinema 4D's convenient export features, it was easy to add all text elements, thereby avoiding any additional rendering.
The reward for all this effort was not only an enthralled audience at the Geneva International Motor Show but also numerous awards, including 2 Silver Lions at Cannes, 2011, Art Directors Club Silver Award 2011, Reddot Award 2010, the IF Award Communication Design 2010 and a nomination for the German Design Prize 2011.
Agency website:
www.mutabor.de
Client website:
www.audi.de



